内蒙古昆明卷烟有限责任公司欢迎您
本平台为非涉密平台 严禁处理、传输国家秘密
  • 首页 HOME
  • 走进蒙昆 ABOUT US
  • 新闻中心 NEWS
  • 企业文化 CULTURE
  • 蒙昆精品 PRODUCT
  • 社会责任 RESPONSIBILITY
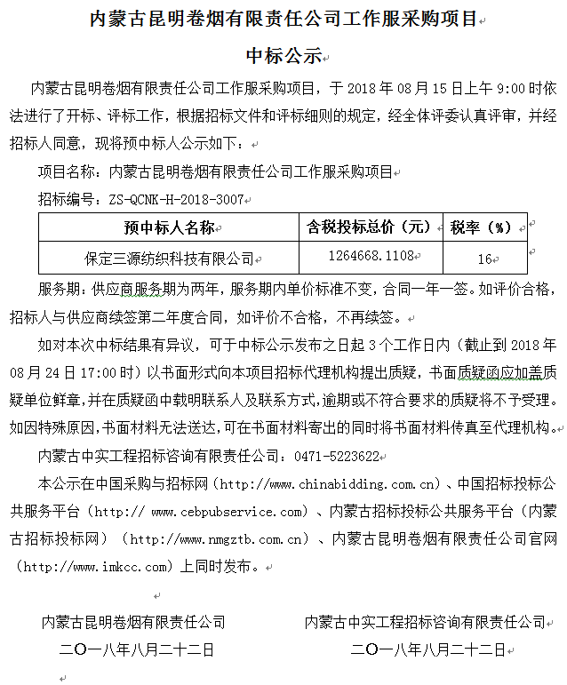
内蒙古昆明卷烟有限责任公司工作服采购项目中标公示
2018-08-22 260人关注

 

  

    内蒙古昆明卷烟有限责任公司工作服采购项目于201808月15日上午9:00时依法进行了开标、评标工作,根据招标文件和评标细则的规定,经全体评委认真评审,并经招标人同意,现将预中标人公示如下:

项目名称:内蒙古昆明卷烟有限责任公司工作服采购项目

招标编号:ZS-QCNK-H-2018-3007

     

预中标人名称 含税投标总价(元) 税率(%)
保定三源纺织科技有限公司 1264668.1108 16

 

 

 

服务期:供应商服务期为两年,服务期内单价标准不变,合同一年一签。如评价合格,招标人与供应商续签第二年度合同,如评价不合格,不再续签。

    如对本次中标结果有异议,可于中标公示发布之日起3个工作日内(截止到2018年08月24日17:00时)以书面形式向本项目招标代理机构提出质疑,书面质疑函应加盖质疑单位鲜章,并在质疑函中载明联系人及联系方式,逾期或不符合要求的质疑将不予受理。如因特殊原因,书面材料无法送达,可在书面材料寄出的同时将书面材料传真至代理机构。

内蒙古中实工程招标咨询有限责任公司:0471-5223622

本公示在中国采购与招标网(http://www.chinabidding.com.cn)、中国招标投标公共服务平台(http:// www.cebpubservice.com)、内蒙古招标投标公共服务平台(内蒙古招标投标网)(http://www.nmgztb.com.cn)、内蒙古昆明卷烟有限责任公司官网(http://www.imkcc.com)上同时发布。

                   

            内蒙古昆明卷烟有限责任公司           内蒙古中实工程招标咨询有限责任公司

二○一八年八月二十二日                   二○一八年八月二十二日

 

内蒙古昆明卷烟有限责任公司工作服采购项目中标公示.png

售后热线 400-645-6166
售后邮箱 mkshfw@sina.com
蒙昆公司提示您,本网站含有烟草内容,谢绝未成年人访问
统计违法行为
举报电话:0471-4348622
邮  箱:mkjjjc@sina.com
2026 MENGKUN ALL RIGHTS RESERVED 蒙昆公司版权所有 蒙ICP备10000979号-1  法律声明 | 网站地图